广东观音山国家森林公园自然保护地资质撤销引关注 专家发声力促重新纳入

近日,全网关注的全国首家民营国家级森林公园——广东观音山国家森林公园(以下简称观音山森林公园)陷入了一场“资质撤销风波”,引发了社会各界的广泛关注和热议。这一事件不仅涉及到观音山森林公园自身的发展,更触动了关于自然保护地管理、民营资本参与生态保护等多方面的敏感神经。在舆论的喧嚣中,专家们纷纷站出来,从专业的角度深入剖析该起事件对观音山森林公园未来发展的影响,并强烈呼吁将观音山森林公园纳入到自然保护地体系,为妥善解决观音山森林公园未来面临的问题提供了极具价值的思路和方向。
风波缘起:观音山森林公园概况

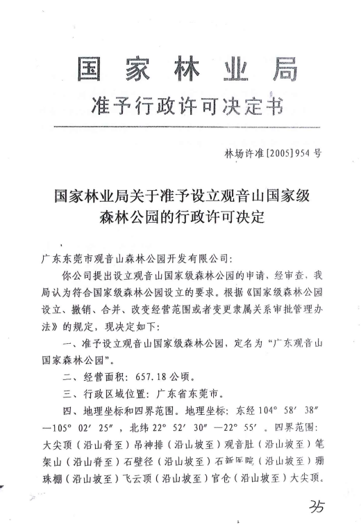
观音山森林公园位于广东省东莞市樟木头镇,最早自1993年由东莞市樟木头镇石新村委会利用村集体所有的山林投资开发,由于后续资金出现困难,在1999年11月以联合开发的名义承包给了目前观音山公园的法定代表人黄淦波。2000年12月,经东莞市人民政府批复设立东莞市观音山森林公园,2002年10月,黄淦波注册成立了东莞市观音山森林公园开发有限公司(以下简称观音山公司),由观音山公司专门负责投资开发和经营管理。2005年12月,原国家林业局正式批准成立广东观音山国家森林公园,成为全国首家民营国家级森林公园。
25年来,观音山森林公园一直致力于对森林资源和生态环境保护事业,坚定不移地践行习近平总书记的“绿水青山就是金山银山”发展理念,在被誉为“世界工厂”的东莞市,培育出了一个风景如画的国家4A级风景区,一片全东莞保护得最好、最完整、最大的原始次生林,成为粤港澳大湾区著名的生态旅游胜地。2007年被原国家林业局发文称赞为“全国的一个样本”,2019年被《人民政协报》发文称赞为“两山理论”实践的鲜活样本,2021年《人民日报》和《光明日报》分别发文称赞观音山森林公园所取得的成绩。2023年中央电视台新闻联播称赞观音山森林公园的文化活动多姿多彩,不仅丰富了大众的文化生活,更让大众领略到传统文化的魅力。值得一提的是,自2015年至今,观音山森林公园和广东楹联学会联合举办的“观音山上观山水”征联活动,为推动中国楹联文化的传承发展,弘扬中华传统文化做出了积极贡献,成为文旅结合的一个创举和典型。如今,观音山森林公园已成为全国发展森林文化旅游事业的成功典范。
多年来,公园在民营资本的运作下,投入大量资金用于基础设施建设、森林资源保护和旅游项目开发,在一定程度上实现了生态效益与经济效益的良性互动,为民营资本参与国家级森林公园的运营管理提供了有益的探索范例。
但是,观音山森林公园的发展,却异常艰难曲折。由于不愿接受地方主管部门的潜规则,不愿官商勾结获取不法利益,不愿寻求所谓保护伞,自1999年至今25年来,观音山森林公园遭到东莞市、镇两级政府及东莞市林业局等相关部门的不断打压、报复。直至今年10月15日,东莞市林业局、东莞市政府竟借国家开展自然保护地整合优化之机,通过层层上报,将观音山森林公园列入了国家林业和草原局、国家自然资源部公示的予以撤销的自然保护地名单之列。
观音山森林公园自然保护地资质被撤销的消息犹如一颗重磅炸弹,打破了往日的平静。这一决定背后的原因错综复杂,据知情人士介绍,这一切的起因要追溯到建园初期。当时,在公园筹备与建设的关键阶段,部分官员竟公然索要保护费及干股,试图染指这片充满潜力的民营绿色事业。然而,观音山森林公园方面坚守底线,毅然拒绝了这一不合理且违法的要求。这一拒绝,无疑触动了某些利益相关方的敏感神经,为后续一系列挑战埋下了伏笔,也使得公园在后续发展过程中面临诸多来自非自然保护因素的干扰与阻碍。
困境加剧:观音山遭遇恶意打压报复
观音山森林公园因拒绝不正当利益索求,从此深陷经营发展困境。东莞市、镇两级政府及相关部门在此后采取了一系列令人瞠目结舌的恶劣手段,对观音山公园进行持续打压与报复。其行径花样百出、不断翻新,从行政流程的故意刁难,到监管执法的过度严苛,严重干扰制约着观音山森林公园的正常运营与发展,使公园面临着前所未有的生存危机,也引发了社会各界对其遭遇的广泛关注。主要有以下事件:
1、东莞市林业局、樟木头镇政府不支持申报国家级森林公园,甚至直接发文要求撤销国家级森林公园许可

-
樟木头镇政府、东莞市政府公开抢夺观音山森林公园

3、东莞市政府发文要求公园免收门票
4、樟木头税务局莫名其妙地把财务账本查封一个多月
5、樟木头镇政府、东莞市林业局阻挠公园修编《总体规划》
6、东莞市林业局威胁古树研究专家不能跟公园合作搞科研

-
樟木头镇政府设陷阱在国庆黄金周前一天发文要求公园国庆黄金周期间禁止一切车辆上下山
8、樟木头镇党委政府纵容支持在公园核心景区违法毁林盖别墅
9、樟木头镇政府恶意指责公园内的水库是违建建筑,并强行放干了水库里的水
10、给刘志庚写信反映情况竟招致多个政府部门恶意调查

11、东莞市政府、樟木头镇政府直接抢夺公园失败后,又鼓动、操纵石新村委会与观音山公园打官司,意图抢回公园
12、台风过后樟木头镇政府不允许公园清理和重建


13、东莞市政府部门和樟木头镇政府纵容高速公路违法穿越公园


14、东莞市政府蓄意更改路线,让西气东输工程直接穿越公园,对阻止违法施工的员工实施抓捕
15、东莞市物价局对公园违法实行政府指导价,并18年一直拒绝调价

16、樟木头镇政府围蔽观音广场近半年,不许游客朝拜观音像
17、东莞市统战部联合宣传部封杀新闻媒体发布有关公园的任何消息
18、东莞市公安局假借“扫黑除恶”,谎称黄淦波是黑社会,要求员工揭发检举

-
东莞市自然资源局和樟木头镇政府选择性执法、过度执法,没收公园一张A4纸大小的地块上的建筑物

20、东莞供电局在公园内乱架高压线,却又长期不给公园供电
21、东莞市林业局拒不提供观音山森林公园的“四至”红线图和规划图
22、东莞市林业局、东莞市政府假借广东省林业局、广东省自然资源厅,以及国家林业和草原局、自然资源部之手,公示撤销了观音山森林公园的“自然保护地”
维权遇阻:观音山森林公园深陷困境投诉无门
观音山森林公园在遭受不公平对待后,试图通过合法途径寻求帮助,然而却举步维艰。面对公园的投诉与举报,政府部门之间相互推诿责任,未能依法履行其应尽的监管与处理职责,使得公园的诉求石沉大海。无奈之下,观音山森林公园提起诉讼,却遭遇法院枉法裁决,法律的公正天平失去了平衡。此后,观音山森林公园向检察院申请监督也未得到支持,这一系列遭遇让观音山陷入了深深的维权困境,观音山森林公园的合法权益难以得到有效保障,也凸显出观音山森林公园在当前复杂局面下的艰难处境与无奈挣扎。主要事件如下:

1、有关2000亩原始次生林被毁的举报和诉讼

2、有关660亩原始次生林被石新村民毁掉种上荔枝树的举报和诉讼
3、有关高压线、西气东输“两项工程”违法占用林地和毁坏林木数百亩的举报和诉讼


4、有关两家香港人在公园内违法建造豪华别墅的举报和诉讼


5、关于对东莞第一法院三位法官枉法裁判的举报
专家发声:观音山森林公园的生态价值不容忽视
在观音山森林公园自然保护地资质撤销事件引发的社会热议中,众多专家学者凭借其深厚的专业知识和丰富的实践经验,对观音山森林公园的生态价值进行了全面而深入的评估,并一致认为观音山森林公园在区域生态环境中扮演着极为重要的角色。
从植物学角度来看,观音山森林公园森林植被茂密,物种丰富多样,是众多珍稀植物的天然栖息地。观音山森林公园保存了许多古老的树种和特有植物群落,它们对于研究植物的进化历程、生态适应性以及生物多样性保护具有不可替代的科学价值。例如,观音山森林公园内已发现有白桂木、苏铁蕨、土蚕霜、金线莲等特色植物,不仅罕见,也属于重点保护对象。这些植物的存在不仅丰富了中国植物基因库,还在维护森林生态系统的稳定性、调节气候、涵养水源等方面发挥着至关重要的作用。同时,观音山森林公园的古树博物馆极具典型代表性,该馆2003年1月11日建成,占地面积6000平方米,收藏了具有研究和观赏价值的古树60余棵,其中一棵距今约4500年的古树更是成为镇馆之宝。在每年3月12日植树节、4月22日世界地球日、6月5日世界环境日和寒暑假期间,组织广大游客及中小学生开展参观古树博物馆,植树认养树木活动,普及生态知识。观音山古树博物馆从开放之日起免费向游人开放,已免费接纳各地参观游客30余万人,其中中小学生10多万人。
在动物学领域,观音山森林公园同样是野生动物的乐园。其复杂的地形地貌和丰富的食物资源为各类野生动物提供了理想的生存环境。据专家考证,公园内现有1000多种植物,还有兽类、飞鸟类、甲壳类、昆虫类等300多种动物。其中不乏一些国家重点保护野生动物,它们在这片山林中繁衍生息,形成了完整的食物链和生态群落。据悉,观音山森林公园内已发现有中华小鲵、穿山甲、野猪等野生动物。目前,观音山森林公园70%以上的区域几乎无人涉足,基本保持着原有的地貌和植被。专家们指出,观音山森林公园的森林生态系统就如同一个巨大的“生态引擎”,驱动着整个区域生物多样性的繁盛与发展,一旦遭到破坏,将会引发一系列不可逆转的生态连锁反应,对周边地区的生态平衡造成严重威胁。
此外,观音山森林公园在生态服务功能方面的贡献也不容忽视。它作为东莞的“城市绿肺”,有效地吸收了大量二氧化碳等温室气体,释放出氧气,改善了当地的空气质量;其茂密的森林植被还能够截留雨水,减缓地表径流,减轻洪涝灾害的风险,同时对土壤侵蚀起到了良好的防护作用。在文化与精神层面,观音山森林公园承载着丰富的历史文化底蕴和人们对自然的敬畏之情,是开展自然教育、科普宣传以及生态旅游的理想场所,对于提升大众的生态环保意识和文化素养具有积极的推动作用。观音山森林公园森林覆盖率达92%以上,由于植被茂密,空气中负氧离子含量极高,得天独厚的生态环境为健康养生创造了良好的天然条件,具有独特的森林康养优势。
鉴于观音山森林公园所具备的显著生态价值,专家们普遍认为,将其纳入自然保护地体系具有极其重要的现实意义和紧迫性。首先,纳入自然保护地体系有助于加强对观音山森林公园生态系统的全面保护。其次,从区域生态安全的角度来看,观音山森林公园作为区域生态网络中的重要节点,其纳入自然保护地体系对于构建和完善区域生态安全格局具有关键作用。再者,纳入自然保护地体系有利于吸引更多的政策支持和技术力量参与观音山的保护与发展。最后,从社会公众的角度出发,将观音山森林公园纳入自然保护地体系有助于满足人们日益增长的对优美生态环境和高品质生态旅游产品的需求。
专家意见书:建议将观音山国家森林公园纳入国家自然保护地名单

11月2日,“第八十六届经济法律学术会议·自然保护地问题专家论证会”在北京召开。专家们表示,撤销广东观音山国家森林公园自然保护地的行政行为存在程序违法、实体违法的问题。建议有关部门进行调查、听证,将广东观音山国家森林公园纳入国家自然保护地名单。

《广东观音山国家森林公园“自然保护地”问题专家意见书》全文如下:
特别声明:
本《专家意见书》系根据委托方提供的证据信息及论证日期之前的法律规范而做出的学理判断,仅供委托方及有关机关参考;本《专家意见书》仅在假定委托方本次提供的证据材料完整、真实的前提下得出结论。
2024年11月2日
(一)论证委托方:东莞市观音山森林公园开发有限公司
(二)论证专家
湛中乐,北京大学法学院教授、博士生导师,中国行政法学研究会副会长,中国立法学研究会副会长,全国人大常委会法制工作委员会行政立法研究组专家。
王灿发,中国政法大学教授、博士生导师,中国政法大学环境资源法研究和服务中心主任,中国政法大学检察公益诉讼研究基地主任,中国环境科学学会监事长,中国环境资源法学研究会前副会长,最高人民法院环境资源审判咨询专家,生态环境部环境损害鉴定评估专家委员会副主任。
王友昌,教授级高级工程师,中华环保联合会能源环境专业委员会执行会长兼秘书长,原煤炭工业部地方局局长、贸易局党委书记。
晏智杰,北京大学经济学院原院长、教授、博士生导师,北京大学市场经济研究中心理事长。
张曙光,中国社会科学院经济研究所研究员,中国社会科学院研究生院教授、博士生导师。
王占阳,中国经济体制改革研究会特约研究员,中国改革20人论坛成员。
刘晓华,北京大学市场经济研究中心副理事长。
(三)广东观音山国家森林公园简介及面临的主要问题
(1)公园简介
广东观音山国家森林公园全称为东莞市观音山森林公园开发有限公司,法定代表人黄淦波。1999年11月30日,黄淦波与石新社区(原石新村委会)签订了《东莞观音山森林公园联合开发合同书》,面积约10000亩。2000年12月21日经东莞市人民政府“东府办复[2000]458号”文件批准,成立东莞市观音山森林公园(以下简称观音山公园),占地面积约26000亩(含石新社区、金河社区、官仓社区、樟洋社区)。2005年12月23日经原国家林业局批准,观音山公园升格为广东观音山国家森林公园。广东观音山国家森林公园以其丰富的珍稀动植物资源吸引了众多游客和科研人员的关注,成为一个集生态保护、文旅科研于一体的理想自然保护地。
以上成就的取得,正是因为25年来观音山公园管理人员的上下同心、艰苦拼搏、不懈追求的结果,更与国家林业管理部门的大力支持密不可分。正是这样,观音山国家森林公园陆续荣获“广东省森林生态旅游示范基地”“联合国国际生态安全旅游示范基地”等称号,为国家和广东及东莞赢得了荣誉。公园方通过生态保护和发展文化旅游,已经向政府纳税超过1亿元,有效减轻了财政负担,激活了地方经济,为当地繁荣发展作出了贡献。
(2)面临的主要问题
查询2024年10月15日国家林业和草原局、自然资源部的官网《关于全国自然保护地整合优化调整情况的公示》:广东观音山国家森林公园已被公示拟撤销国家自然保护地资质。广东观音山国家森林公园是东莞市唯一拟被撤销“国家级自然保护地”资质的国家森林公园。但从2024年10月25日起,国家林业和草原局、自然资源部的此次公示网页显示“404”,内容无法找到,也许是公示期已过,不再显示。
(四)专家意见
针对公示撤销广东观音山国家森林公园自然保护地的行政行为:
(1)该行政行为存在诸多的程序违法
公示是怎么做出来的?撤销的依据是什么?谁申请的?谁论证的?有没有利害相关方参加?有没有征求当事人的意见?如果只是根据省市“上报”的意见,听取汇报,而没有调查,没有听证,甚至对于涉事企业也没有通知;由于国家公示所涉及的利益方较多、信息量较大,按规定公示期不得少于10天,而5天的公示期显然不符合规定。那么,根据《行政复议法》《行政许可法》的有关规定,以上皆存在程序违法的问题。
建议当事人申请信息公开。从下往上汇报的“四至不清”,其责任在地方政府,行政机关有责任勘定“四至”,提供红线坐标,履行法定责任;东莞市林业局应协助完成规划编修,不能完成规划编修的责任完全在地方政府。地方政府应当依法而行,不能不作为、乱作为。
(2)存在实体方面严重的行政违法问题,必须追究违反者的法律责任
公示撤销广东观音山国家森林公园自然保护地的行政行为违反《行政许可法》第五条:设定和实施行政许可,应当遵循公开、公平、公正、非歧视的原则。第八条:公民、法人或者其他组织依法取得的行政许可受法律保护,行政机关不得擅自改变已经生效的行政许可。第四十六条:法律、法规、规章规定实施行政许可应当听证的事项,或者行政机关认为需要听证的其他涉及公共利益的重大行政许可事项,行政机关应当向社会公告,并举行听证。第四十七条:行政许可直接涉及申请人与他人之间重大利益关系的,行政机关在作出行政许可决定前,应当告知申请人、利害关系人享有要求听证的权利;申请人、利害关系人在被告知听证权利之日起五日内提出听证申请的,行政机关应当在二十日内组织听证。
《公示》还违反了《物权法》,侵犯了企业的合法权益,特别是违反了《物权法》第三条:国家实行社会主义市场经济,保障一切市场主体的平等法律地位和发展权利。《公示》并没有考虑到观音山的特殊性,即观音山公园是全国首家由民营企业经营管理的国家级森林公园,属于民营企业办国家级公益事业的重大尝试;而此次拟撤销广东观音山国家森林公园自然保护地,显然不是因为“没有保护价值”,而是出于对民营企业的歧视。
《公示》违反了一批国务院行政法规,如违反2019年颁布、2020年实施的《优化营商环境条例》,2017年修改的《政府信息公开条例》,2004年《全面推进依法行政的决定》,2010年到2020年以及2020年到2025年的《法治政府实施纲要》,2008年的《关于市县政府依法行政的决定》。
《关于在国土空间规划中统筹划定落实三条控制线的指导意见》明确规定“(四)按照生态功能划定生态保护红线。生态保护红线是指在生态空间范围内具有特殊重要生态功能、必须强制性严格保护的区域。优先将具有重要水源涵养、生物多样性维护、水土保持、防风固沙、海岸防护等功能的生态功能极重要区域,以及生态极敏感脆弱的水土流失、沙漠化、石漠化、海岸侵蚀等区域划入生态保护红线”,而观音山国家森林公园最显著的生态环境特点就是,“公园内繁衍着包括国家一级保护植物金茶花、恐龙时代的物种苏铁蕨、濒危植物白桂木、野茶树和野生龙眼等近千种野生植物和包括昆虫、野兔、鼠、蛇、麻雀、鹰等300多种野生动物,这些得天独厚的生态环境为公园生物多样性提供了坚实的基础”。显而易见,撤销观音山国家自然保护地资质这一具体行政行为没有考虑到该国家森林公园的具体实际情况。
根据《全国自然保护地整合优化方案》,撤销的自然保护地大多为无规划范围、无功能分区、无管理机构,无法实际落地管理,且存在大面积的村庄、永久基本农田、集体人工商品林,资源保护价值较低,不具备原生性、典型性和代表性特征,无明确保护对象等情况。显而易见,作为拥有国家自然保护地资质的广东观音山森林公园,其拥有雄厚的绿色生态资源,具备鲜明的动植物多样性、独特性和典型性,是广东其他地区尤其是东莞地区不能比拟的;其边界是大致清晰的,有经纬图,里面存在的原有村庄和耕地等等都是当初国家林业局批准成立国家级公园时就有的,并不影响公园的价值;如果说没有落实到点位、界桩,其责任也完全在于地方政府部门的不作为。
(3)违反鼓励支持民营企业发展壮大的精神
撤销广东观音山国家森林公园自然保护地,不仅该行政行为的做出事实不清,证据不足,违反相关法律法规,显失公允,而且与党的二十届三中全会为民营经济营造良好环境、依法维护民营企业产权和企业家权益、鼓励支持民营经济和民营企业发展壮大的精神悖离。
观音山公园自1999年转型以来,一直坚守“保护先行、适度开发”的生态发展理念,为国家为社会可持续性发展,为经济建设和文化建设均做出了重要的贡献,实现直接间接就业上万人,荣获“国际生态安全旅游示范基地”“中国十佳休闲(生态旅游)景区”“首批最富文化魅力旅游目的地”“粤港澳大湾区年度最佳生态旅游企业”“最美中国旅游目的地”等荣誉称号。
一旦广东观音山国家森林公园失去“国家级自然保护地”的资质,对于自然生态资源的长期保护、生态结构及生物多样性和独特性将带来重大的破坏性影响,这样的历史责任是任何人都承担不起的。
(4)建议有关部门进行调查,公开听证,正式公告:撤销2024年10月15日《关于全国自然保护地整合优化调整情况的公示》,将广东观音山国家森林公园纳入国家自然保护地名单。
专家们在呼吁将观音山森林公园纳入自然保护地体系的同时,也清醒地认识到,在未来的保护与发展过程中,必须妥善处理好保护与利用之间的关系,探索一条可持续发展之路。
一方面,要始终坚持生态保护优先的原则,将保护生态环境作为一切工作的出发点和落脚点。在制定公园的发展规划、开展旅游项目开发以及进行基础设施建设时,都必须充分考虑对生态系统的影响,严格遵循自然保护地的相关法律法规和技术规范,确保各项活动不会超出生态环境的承载能力。例如,在旅游景观的规划方面,应尽量避开生态敏感区域和野生动物栖息地,采用生态友好型的游览观光方式,减少游客活动对生态环境的干扰;在旅游设施建设过程中,要选用环保材料,注重节能减排,避免对森林植被和土壤造成破坏;在旅游活动组织上,要加强对游客的生态环保宣传和教育,引导游客文明旅游,不乱扔垃圾,不随意采摘花草树木,不伤害野生动物等。
另一方面,要积极探索合理利用生态资源的有效途径,实现生态效益与经济效益、社会效益的有机统一。观音山森林公园在旅游资源开发方面已经积累了一定的经验,可以在此基础上进一步挖掘和整合生态文化资源,打造具有特色的生态旅游品牌。例如,结合公园内的自然景观和历史文化积淀,开发文化旅游活动,举办生态文化节、民俗活动等,丰富旅游产品的内涵和形式,提升旅游的吸引力和竞争力;利用森林资源开展森林康养、生态休闲度假等项目,满足人们对健康养生和休闲娱乐的需求;开展自然教育活动,与学校、社区合作,建立自然教育基地,开设自然科普课程、野外实践活动等,培养公众的生态环保意识和素养。通过合理利用生态资源的方式,不仅可以为公园的运营管理带来一定的经济收入,用于支持生态保护工作,还可以促进当地经济的发展,带动周边社区居民就业增收,实现生态保护与经济社会发展的良性互动。
多方协作:共促观音山森林公园的未来发展
观音山森林公园自然保护地资质撤销与纳入自然保护地的问题涉及到多个部门、多个利益相关方,因此,要实现观音山的妥善保护与可持续发展,需要各方共同努力,加强协作配合。
东莞地方政府部门应发挥主导作用,在政策制定、规划引导和监管执法等方面加大力度。尽快完善自然保护地相关法律法规和政策体系,明确观音山森林公园纳入自然保护地后的管理体制、职责分工和运行机制,为其保护与发展提供坚实的制度保障。加强对观音山森林公园的规划指导,组织编制科学合理的保护与发展规划,确保各项建设和活动符合生态保护要求。支持观音山森林公园的生态保护工程建设、基础设施改善等工作。同时,加强对公园的监管执法力度,严厉打击各类破坏生态环境的违法行为,确保自然保护地的法律法规得到严格执行。
观音山森林公园自然保护地资质撤销风波不仅给公园的发展带来了挑战,也为专家重新审视和思考自然保护地的管理与发展提供了契机。专家们的呼吁和意见为观音山森林公园的未来指明了方向,即将其纳入自然保护地体系,并通过平衡保护与利用、加强多方协作等措施,实现观音山森林公园的生态保护与可持续发展。这不仅对于观音山森林公园自身具有重要意义,也将为全国其他类似的自然保护地提供有益的借鉴和参考。相信在东莞市地方政府、各级部门、社会公众等各方的共同努力下,观音山森林公园一定能够走出当前的困境,迎来更加美好的明天,成为我国自然保护地建设与管理的成功典范,为守护祖国的绿水青山、实现人与自然的和谐共生做出更大的贡献。
- 全部评论(0)
特别提醒:《华北日报》部分内容转载自其他媒体,转载目的在于传递更多信息,并不代表本网赞同其观点和对其真实性负责。如涉及作品内容、版权和其它问题,请与本网联系,我们将在第一时间处理。







