信访是送上门来的群众工作,要通过信访渠道摸清群众愿望和诉求,找到工作差距和不足,举一反三,加以改进,更好为群众服务。近日,江西省南昌市经开区樵舍镇连环村曾家小组曾先生致函有关部门,反映连环村委会用虚假协议分配征地补偿款(含安置补助费),以及村委会负责人冒充土地使用权人签征收土地协议的问题。

建设中的京港高铁(昌九客专)征用樵舍镇连环村曾家小组部分土地,其中包含我家持证耕种40多年(上交农业税几十年)合法自留山土地3亩多被征用。在我毫不知情的情况下,连环村委会负责人两次冒充(我)土地使用权人,违规与樵舍镇政府签署《征收土地补偿协议》和《征收土地变更协议》,显然属于程序违法。

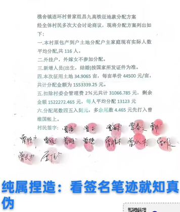
令人诧异的是,有人为了利益串通连环村委会负责人用捏造虚假征地款分配方案,按现有人口(含未上交过农业税人口、已迁出人口、结婚未把户口迁入人口和上交过农业税人口等)违规平均分配,连只有失地农民专用的安置补助费也被无情地被按现人口平均分配,严重侵犯被征地人(我)的合法权益,造成严重的经济损失。

国家土地政策和2025年1号文件,明确要求落实长期稳定的土地政策(生不补,死不收)。而征地补偿款(安置补助费)本质是对失地农民土地使用权益的补偿,理应按多征多得、少征少得、不征不得的原则合理分配。如果把安置补助费平均分配,那么,那些没有上交过农业税、没有被征地或者被征地面积少的家庭,只是因为现在人口多,所分配的补偿款比被征地面积大、现在人口少的家庭还要多,而被征地面积多、现在人口少的家庭,得到的补偿却比前者少,显失公允。
《土地法》明确安置补助费是保障失地农民生活的,没有失地或失地很少没有法理按现人口把土地补偿款和安置补助费混合平均分配。连环村委会的做法,显然与国家政策和法规相违背。本村小组前几年征地建设电力铁塔,“谁失地,谁拿钱”。同样是永久征地,不一样的补偿方式,区别对待,有失公平。而昌九客专征自留地,却捏造虚假协议按现人平均分配,这是村委会对事件的故意袒护。

在这次征地工作中,镇里不与土地使用权人签征收土地协议。征收土地协议补偿每亩5万元,实际补偿每亩4.45万元;经开区信访,镇里回复,没有回复信访反应的问题,掩盖真相;连环村委会负责人,用已知虚假征地款分配协议分配补偿款。土地安置补助费是失地农民的生活保障,还按不合法理的现人口平均分配补偿款。两次冒充(我)土地使用权人签征收土地补偿协议,侵犯我的合法权益。为此,当事人多次向当地有关部门反映情况,至今仍未得到妥善解决。
群众利益无小事,一枝一叶总关情。期盼上级领导能够倾听民声,体察民意,尽快查明事实真相,依法依规公正处理,维护百姓切身利益,让公平正义以群众看得见的方式实现。
来源:头条快报
- 全部评论(0)
特别提醒:《华北日报》部分内容转载自其他媒体,转载目的在于传递更多信息,并不代表本网赞同其观点和对其真实性负责。如涉及作品内容、版权和其它问题,请与本网联系,我们将在第一时间处理。







